· enio AG
Kreditorenworkflow für Lobos
Der Kreditorenworkflow invoiceR wurde von Grund auf dafür entwickelt, nahtlos mit Drittsystemen zu interagieren und diese mit einem leistungsstarken sowie professionellen Freigabeprozess für Rechnungen und Spesenbeleg…
Der Kreditorenworkflow invoiceR wurde von Grund auf dafür entwickelt, nahtlos mit Drittsystemen zu interagieren und diese mit einem leistungsstarken sowie professionellen Freigabeprozess für Rechnungen und Spesenbelege zu erweitern. Durch die Entwicklung individueller Modul-Plugins werden die spezifischen Stärken der einzelnen ERP-Systeme wie z.B. Lobos optimal genutzt, um eine maximale Effizienz in der Kombination zu erreichen.

Datenaustausch
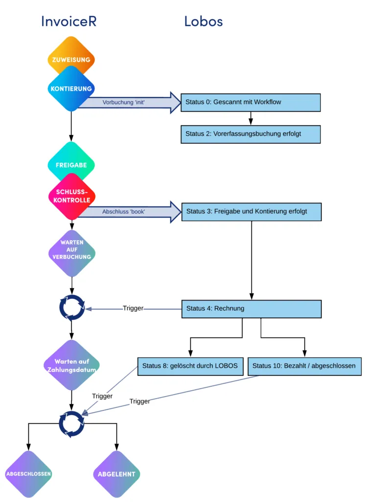
Lobos bietet als Schnittstelle zu den Umsystemen eine Import-Tabelle, welche via ODBC mit Daten befüllt und ausgelesen werden kann. InvoiceR nutzt diese Tabelle intensiv um Vorbuchungen zu erfassen und im weiteren Prozessverlauf den Status der Rechnung im Lobos ERP ersichtlich zu machen.
Stammdaten
Die Pflege der Stammdaten, wie beispielsweise Lieferanten, erfolgt weiterhin ausschliesslich in Lobos. InvoiceR synchronisiert diese Daten automatisch, sodass sie für die Konfiguration von Freigabe- und Eskalationsreglementen verwendet werden können. Folgende Datenentitäten werden von Lobos bezogen:
- Lieferanten / Zahlwege
- Zahlungsbedingungen
- Währungen
- Konten
- Kostenstellen
Zudem werden mögliche Kombinationen (Kontierungsregeln) importiert und in der Kontierung berücksichtigt. Beispielsweise kann bei einer Kontierung die ausgewählte Kostenstelle die zur Auswahl stehenden Konten einschränken. Selbstverständlich können auch weitere individuelle Filtermöglichkeiten beim Import implementiert werden.
Vor- und Hauptbuchung
Dank der engen Integration von invoiceR in Lobos, wird nicht nur die endgültige Schlussbuchung von Kreditoren automatisch nach Lobos geschrieben, sondern auch die Zwischenstatis. D.h. es ist direkt aus Lobos ersichtlich, ob für eine Kreditoren-Rechnung nun alle nötigen Freigaben erfasst wurden. Ebenfalls wird bei einer Ablehnung eines Belegs in invoiceR der entsprechende Status bei Lobos nachgezogen.
Umfangreicher Kundenstamm
Mittlerweile setzen diverse Heime auf die Kombination von Lobos und InvoiceR. Setzen Sie sich bitte mit uns in Kontakt um eine Referenz-Liste zu erhalten.